更多精彩内容,点击下载 中国金融网APP 查看
相关新闻
-
南京银行聘任朱钢担任行长
2022年12月12日13时56分
-
南京银行百亿定增夜长梦多:方案两变行长任期内辞职
2019年08月11日08时52分
-
南京银行行长林静然辞任
2022年06月30日11时31分
-
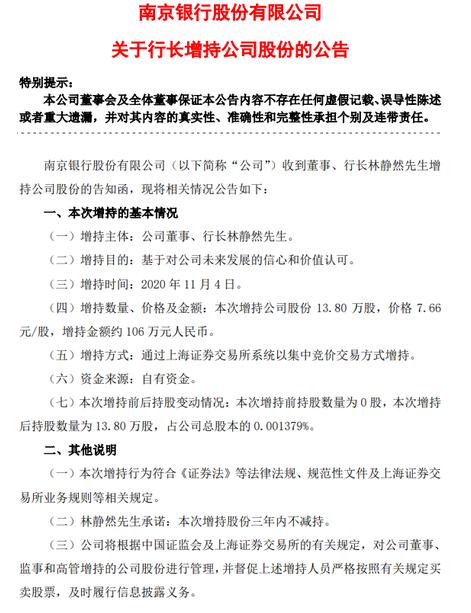
南京银行:行长增持约106万元公司股份
2020年11月04日17时48分
-
南京银行:宋清松、江志纯、陈晓江副行长任职资格获核准
2020年10月13日14时06分
-
南京银行:定增方案两变 行长辞职
2019年08月09日09时45分
关注金融网
